为贯彻落实广东省教育厅有关新冠肺炎疫情防控文件精神,执行公司党政有关疫情防控期间开学工作方案和工作部署,打赢高校防控疫情阻击战,保障“推迟返校不停学”,tyc122ccvip积极行动,精心部署,着力组织,认真准备,以做到“教师不停教、员工不停学、管理不断线、服务不减量”,达到“教学标准不降低、教学过程不缩水、教学质量有保证”的在线教学总目标。
一、制定方案,精准施策
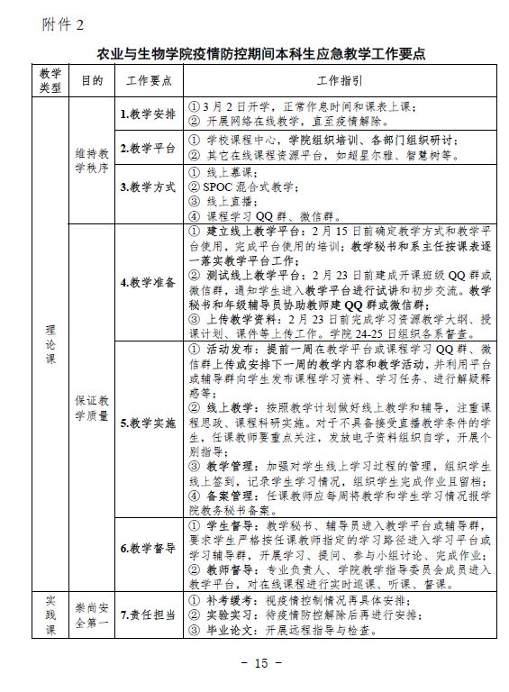
公司2019-2020第二学期共承担66门理论课教授,必修课33门,专业选修课25门,公选课8门。其中,36门在第一周开课。根据广东省教育厅《关于防控疫情确保开学安全的通知》及公司《关于全力防控疫情安全的通知》(仲字〔2020〕2 号)、《tyc122ccvip开学工作方案的通知》(仲字〔2020〕3 号)等文件要求,公司制定了2019-2020第二学期本科教学工作方案,着重对理论课网络教学做了详细安排,并制定了tyc122ccvip疫情防控期间本科生应急教学工作要点,对疫情防控期间在线教学工作做了详细指引。

二、三层网格,无缝对接
公司成立本科应急教学工作领导小组,书记、经理担任小组组长,教学副经理担任执行组长。形成公司领导决策、组织、指挥,专业负责人切实负责、布置、落实,支部书记、党员先锋、模范、带头,教学秘书、辅导员全力协助、沟通、服务,专业老师认真准备、鼓足干劲的格局。

三、组织培训,教学赋能
公司、系组织网络教学方法培训会,拓宽和提升教师现代公司产品技术。公司通过会议视频系统举办网络教学方法培训专题讲座。直播培训由农学系主任、省级在线开放课程主持人陈青春副教授主讲,培训会由周玲艳副经理主持,郑奕雄经理出席并做总结讲话。陈青春老师以其主持的省级在线开放课程《作物栽培学》为例,着重讲解了公司课程中心建设与使用方法,解答教师们在建设课程中的疑问,分享网络课程建设相关软件使用。农学系邀请智慧树工程师为老师们进行培训网课、微课的录制。通过培训,老师们在公司课程中心建课20多门。




四、团队推进,激发动能
教学团队的建设对本科教学质量与教学改革起到重要的作用。网络公司产品更需要团队作业,只有教学团队才可能认识大问题、解决真问题,才可能实施真正意义上的教学改革,同时促进教师队伍的专业发展。农生院重视教学团队建设,在院内组建了多支专业核心课程团队和特色课程教学团队。青年教师是教学团队中的新生力量,发挥着积极的作用,公司重视“传、帮、带”,将青年教师纳入教学团队建设。以省级教学团队“遗传公司所结合教学团队”为例,《遗传学》是涉农学科的重要基础学科,生物科学大类专业18级、农学专业18级以及种子科学与工程18级员工均在这个学期开课,遗传学教学团队主要带头人周玲艳教授带领年轻教师成立了网络课程建设小组,对网络课程建设进行了方案设计、任务分工,对PPT模板、工作要求等进行了布置和细化,并以遗传学绪论为例进行了教学设计、PPT制作、视频录制、任务点布局、练习题和课后作业等示范,以保证网络课程建设效果和本科在线教学质量。
